概述
一篇就够了: https://zhuanlan.zhihu.com/p/306591082
1 概述
什么是Quartz
Quartz是一个完全由Java编写的开源作业调度框架,为在Java应用程序中进行作业调度提供了简单却强大的机制。Quartz允许开发人员根据时间间隔来调度作业。它实现了作业和触发器的多对多的关系,还能把多个作业与不同的触发器关联。简单地创建一个org.quarz.Job接口的Java类,Job接口包含唯一的方法:
1
| public void execute(JobExecutionContext context) throws JobExecutionException;
|
在Job接口实现类里面,添加需要的逻辑到execute()方法中。配置好Job实现类并设定好调度时间表,Quartz就会自动在设定的时间调度作业执行execute()。
整合了Quartz的应用程序可以重用不同事件的作业,还可以为一个事件组合多个作业。Quartz通过属性文件来配置JDBC事务的数据源、全局作业、触发器侦听器、插件、线程池等等。
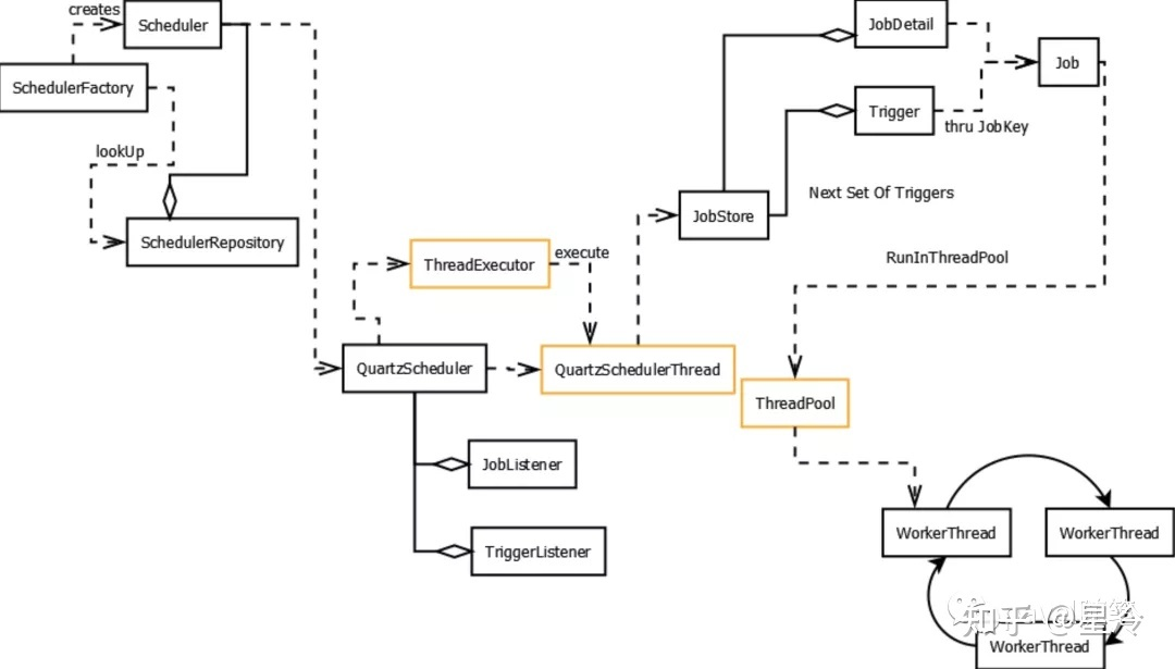
核心概念
- Job 表示一个工作,要执行的具体内容。此接口中只有一个方法,如下:
1
| void execute(JobExecutionContext context)
|
- JobDetail 表示一个具体的可执行的调度程序,Job 是这个可执行程调度程序所要执行的内容,另外 JobDetail 还包含了这个任务调度的方案和策略。
- Trigger 代表一个调度参数的配置,什么时候去调。
- Scheduler 代表一个调度容器,一个调度容器中可以注册多个 JobDetail 和 Trigger。当 Trigger 与 JobDetail 组合,就可以被 Scheduler 容器调度了。

基本原理
- JobDetail,定时任务中的“任务”;Job接口是真正需要执行的任务。JobDetail接口相当于将Job接口包装了一下,Trigger和Scheduler实际用到的都是JobDetail。
- Trigger,定时任务中的“定时”;通过cron表达式或是SimpleScheduleBuilder等类,指定任务执行的周期。
- Scheduler,定时任务的调度器(组装器);Quartz通过调度器来注册、暂停、删除Trigger和JobDetail。


2 Quartz的使用
创建任务类 ——> 创建JobDetail ——> 创建Trigger
相关依赖引入
将quartz.jar包和lib/下的几个jar包、以及相关依赖的jar包放在工程的classpath中
配置属性文件
quartz使用名为quartz.properties的配置文件。刚开始时该配置文件不是必须的,但是为了使用最基本的配置,该文件必须位于classpath下。
1 2 3
| org.quartz.scheduler.instanceName = MyScheduler org.quartz.threadPool.threadCount = 3 org.quartz.jobStore.class = org.quartz.simpl.RAMJobStore
|
- org.quartz.scheduler.instanceName - 此调度程序的名称将为“MyScheduler”。
- org.quartz.threadPool.threadCount - 线程池中有3个线程,这意味着最多可以同时运行3个job。
- org.quartz.jobStore.class quartz的所有数据,包括job和trigger的配置,都会存储在内存中(而不是数据库里)
Quartz实例
先来看一个简单的Quartz应用,让它每隔5s打印”Hello, Quartz”,打印10次。
1 2 3 4 5 6 7 8 9 10 11 12 13 14
| 代码清单1:创建任务 import java.util.Date; import org.quartz.Job; import org.quartz.JobExecutionContext; import org.quartz.JobExecutionException;
public class HelloQuartzJob implements Job {
public void execute(JobExecutionContext context) throws JobExecutionException { System.out.println( "Hello, Quartz! - executing its JOB at " + new Date() + " by " + context.getTrigger().getName()); } }
|
为了调度此任务执行,需要先得到一个Schedule实例,然后创建一个包含任务信息的JobDetail,最后创建一个Trigger管理任务的执行。
1 2 3 4 5 6 7 8 9 10 11 12 13 14 15 16 17 18 19 20 21 22 23 24 25 26 27 28 29 30 31 32 33
| 代码清单2:调度任务 import java.sql.Date; import org.quartz.JobDetail; import org.quartz.Scheduler; import org.quartz.SchedulerException; import org.quartz.SchedulerFactory; import org.quartz.SimpleTrigger; import org.quartz.impl.StdSchedulerFactory;
public class HelloQuartzScheduling {
public static void main(String[] args) throws SchedulerException {
SchedulerFactory schedulerFactory = new StdSchedulerFactory(); Scheduler scheduler = schedulerFactory.getScheduler();
JobDetail jobDetail = new JobDetail( "helloQuartzJob", Scheduler.DEFAULT_GROUP, HelloQuartzJob. class);
SimpleTrigger simpleTrigger = new SimpleTrigger( "simpleTrigger", Scheduler.DEFAULT_GROUP);
simpleTrigger.setStartTime( new Date(System.currentTimeMillis())); simpleTrigger.setRepeatInterval( 5000); simpleTrigger.setRepeatCount( 10);
scheduler.scheduleJob(jobDetail, simpleTrigger);
scheduler.start(); }
}
|
1 2 3 4 5 6 7 8 9 10 11 12 13 14 15 16 17 18 19 20 21 22 23 24 25 26 27
| 新版本的调度任务实现 public class TestScheduler { public static void main(String[] args) throws Exception { Scheduler scheduler = StdSchedulerFactory.getDefaultScheduler(); JobDetail job = JobBuilder.newJob(TestJob.class) .withIdentity("testJob", "testJobGroup") .build(); Trigger trigger = TriggerBuilder.newTrigger() .withIdentity("testTrigger", "testTriggerGroup") .startNow() .withSchedule(SimpleScheduleBuilder.repeatSecondlyForever(5)) .build(); scheduler.scheduleJob(job, trigger); scheduler.start(); } }
|
- Job接口包含唯一方法execute(),将任务逻辑添加到该方法中。
- StdSchedulerFactory.getScheduler()返回一个可运行的实例,然后创建调度任务的JobDetail实例,并传递3个参数给构造方法。第一个参数是任务名,用于引用该任务。第二个参数是任务组名,这里使用默认名,任务组名用于引用集合起来的一组任务,如可以使用Scheduler.pauseJobGroup()来暂停一组任务,每个组中的任务名是唯一的。第三个参数是实现特定任务的类。
- 创建JobDetail实例后,需要创建一个Trigger,这里使用的是SimpleTrigger类,它提供了JDK Timer风格的触发器行为。传递给SimpleTrigger构造方法的两个参数分别是触发器名和任务组名,触发器名在它所在的任务组中必须是唯一的。
- 接下来是设置触发器的一些属性,setStartTime()是设置启动时间,setRepeatInterval()是设置重复间隔,setRepeatCount()是设置重复次数。最后,scheduler.start()启动调度,终止调度可以用stop()方法。
4 关键对象的创建
Job
JobDetail
1 2 3 4 5 6 7 8 9 10 11
| Map<String,String> jobData = new HashMap<>(); String jobName = "schedulerJob"; String jobGroup = "schedulerGroup"; jobData.put("key00", "value00"); JobDetail jobDetail = JobBuilder.newJob(SchedulerJob.class) .withIdentity(jobName, jobGroup) .usingJobData("key01", "value01") .usingJobData(jobData) .storeDurably() .build();
|
Trigger
1 2 3 4 5 6 7 8 9 10 11 12 13 14 15 16 17 18 19 20 21 22 23 24
| String triggerName = "schedulerJob"; String triggerGroup = "schedulerGroup"; Trigger trigger = TriggerBuilder .newTrigger() .withIdentity(triggerName, triggerGroup) .withSchedule(SimpleScheduleBuilder) .repeatSecondlyForever(1) .withIntervalInSeconds(0) .withRepeatCount(0)) .startNow() .build();
String triggerName2 = "schedulerJob2"; String triggerGroup2 = "schedulerGroup2"; String jobTime = "0 0 * * * ?"; Trigger trigger2 = TriggerBuilder .newTrigger() .withIdentity(triggerName2, triggerGroup2) .startAt(DateBuilder.futureDate(1, IntervalUnit.SECOND)) .withSchedule(CronScheduleBuilder.cronSchedule(jobTime)) .startNow() .build();
|
Scheduler
补充SPI&API
1.什么是SPI
SPI全称Service Provider Interface,是Java提供的一套用来被第三方实现或者扩展的接口,它可以用来启用框架扩展和替换组件。 SPI的作用就是为这些被扩展的API寻找服务实现。
2.SPI和API的使用场景
API (Application Programming Interface)在大多数情况下,都是实现方制定接口并完成对接口的实现,调用方仅仅依赖接口调用,且无权选择不同实现。 从使用人员上来说,API 直接被应用开发人员使用。
SPI (Service Provider Interface)是调用方来制定接口规范,提供给外部来实现,调用方在调用时则选择自己需要的外部实现。 从使用人员上来说,SPI 被框架扩展人员使用。