avatar
文章
2976
标签
100
分类
63
首页
时间轴
标签
分类
知识库
关于
友链
LogoEstom的博客
搜索
首页
时间轴
标签
分类
知识库
关于
友链

vector

标签 - vector
2021
56
2021-03-20
56
2.1 顺序容器
2021-03-05
2.1 顺序容器
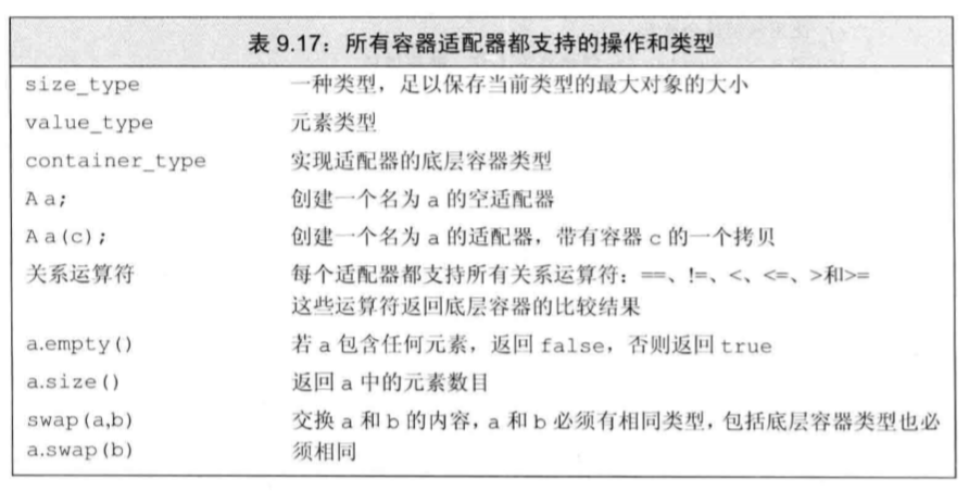
2.3 容器适配器
2021-03-05
2.3 容器适配器
9.风格转换
2021-03-04
9.风格转换
2 STL字符串&向量
2021-03-03
2 STL字符串&向量
2020
12_Convolutional Neural Network part2
2020-10-13
12_Convolutional Neural Network part2
17_Unsupervised Learning PCA part1
2020-10-13
17_Unsupervised Learning PCA part1
18_Unsupervised Learning PCA part2
2020-10-13
18_Unsupervised Learning PCA part2
19_Matrix Factorization
2020-10-13
19_Matrix Factorization
20_Unsupervised Learning Word Embedding
2020-10-13
20_Unsupervised Learning Word Embedding
12
avatar
Estom
也许那年在绿色的麦浪中奔跑的时候,就注定了我此生的繁华与悲叹
文章
2976
标签
100
分类
63
关注
公告
欢迎参观Estom的小屋
最新文章
自引用泛型概述
自引用泛型概述2025-12-21
02 集合底层结构
02 集合底层结构2025-12-18
11 Arrays和Collections
11 Arrays和Collections2025-12-18
06 JUC并发容器
06 JUC并发容器2025-12-18
30 问题排查和性能优化指南
30 问题排查和性能优化指南2025-09-14
分类
  • Bootstrap8
  • C++162
  • CSS11
  • Git7
  • Go67
  • HTML18
  • Idea2
  • JBoss3
标签
类型 ratio 变量 标准 指令 需要 vector 数据类型 原子 event 节点 汉字 socket 使用 没有 安装 mystring pull atomic duration 调用 支持 js mytime 常量 功能 计算机 声明 并发 thread 函数 mutex const 系统 不能 实现 指向 语句 文件 操作
归档
  • 十二月 2025 4
  • 九月 2025 15
  • 八月 2025 6
  • 七月 2025 1
  • 四月 2025 8
  • 二月 2025 2
  • 七月 2024 2
  • 五月 2024 14
网站信息
文章数目 :
2976
本站总字数 :
4060.5k
本站访客数 :
本站总浏览量 :
最后更新时间 :
© 2025 - 2026 By Estom框架 Hexo 8.1.1|主题 Butterfly 5.5.3
搜索
数据加载中